Harry Potter E As Reliquias Da Morte Parte 2 Para Xbox 360 Seminovo Actiongame Com Br

Harry Potter E As Reliquias Da Morte Parte 2 Para Xbox 360 Seminovo Actiongame Com Br

Amor E Quando Voce Sente Falta As 3 Da Tarde Quando Voce Esta Ocupado E Nao As 3 Da Manha Quando Frases Inspiracionais Frases Sobre Verdade Frases Sobre Amor

Amor E Quando Voce Sente Falta As 3 Da Tarde Quando Voce Esta Ocupado E Nao As 3 Da Manha Quando Frases Inspiracionais Frases Sobre Verdade Frases Sobre Amor

Chiquititas Compare As Atrizes Da Nova Versao Com As Da Antiga Quem Quem News

Chiquititas Compare As Atrizes Da Nova Versao Com As Da Antiga Quem Quem News

Preposicao De Em Portugues Rio Learn

Preposicao De Em Portugues Rio Learn

Coronavirus Updates City Of Brockton

Coronavirus Updates City Of Brockton

Pack 3 Actions Figures Harry Potter E As Reliquias Da Morte Deathly Hallows Bonecos Colecionaveis Mcfarlane Apenas Venda Online Toyshow Tudo De Marvel Dc Netflix Geek Funko Pop Colecionaveis

Pack 3 Actions Figures Harry Potter E As Reliquias Da Morte Deathly Hallows Bonecos Colecionaveis Mcfarlane Apenas Venda Online Toyshow Tudo De Marvel Dc Netflix Geek Funko Pop Colecionaveis

Pack 3 Actions Figures Harry Potter E As Reliquias Da Morte Deathly Hallows Bonecos Colecionaveis Mcfarlane Apenas Venda Online Toyshow Tudo De Marvel Dc Netflix Geek Funko Pop Colecionaveis

Abstract Flag Colour Banner For Website Ads Vector Image

Abstract Flag Colour Banner For Website Ads Vector Image

Modelo Para Portifolio

Modelo Para Portifolio

Engsub Stove League Series Special Episode 2 Full Episodes Sbs S By L Al A S Da Da Ng Nama Specialx E2 Nama Hd Hot Stove League Final Report Medium

Engsub Stove League Series Special Episode 2 Full Episodes Sbs S By L Al A S Da Da Ng Nama Specialx E2 Nama Hd Hot Stove League Final Report Medium

Todas As As Da Teoria Literaria Poetica Literatura 2

Todas As As Da Teoria Literaria Poetica Literatura 2

Kehinde Wiley S Subversion Of Power Through Art Home Decor Singapore

Kehinde Wiley S Subversion Of Power Through Art Home Decor Singapore

Tipos De Pele Estetica

Tipos De Pele Estetica

Carie Nos Dentes Da Crianca Foto De Stock Imagem De Crianca Dentes 67912112

Carie Nos Dentes Da Crianca Foto De Stock Imagem De Crianca Dentes 67912112

Primer Tv Hd As Duas Da Tarde 12 09 2020 Youtube

Primer Tv Hd As Duas Da Tarde 12 09 2020 Youtube

I5bjinotgngc M

I5bjinotgngc M

Pdf Guia Pratico Para Necropsia De Suinos

Pdf Guia Pratico Para Necropsia De Suinos

Acoes Da Fertilizantes Heringer Fher3 Hora De Investir

Acoes Da Fertilizantes Heringer Fher3 Hora De Investir

As Finalidades Da Religiao A Invencao Cultural Do Sagrado Unisinos

As Finalidades Da Religiao A Invencao Cultural Do Sagrado Unisinos

Https Web Bndes Gov Br Bib Jspui Bitstream 1408 11454 1 Rb 2009 20tributa C3 A7 C3 A3o 20no 20brasil 20 20caracter C3 Adsticas 20marcantes 20e 20diretrizes 20para 20a 20reforma P Bd Pdf

Https Web Bndes Gov Br Bib Jspui Bitstream 1408 11454 1 Rb 2009 20tributa C3 A7 C3 A3o 20no 20brasil 20 20caracter C3 Adsticas 20marcantes 20e 20diretrizes 20para 20a 20reforma P Bd Pdf

Xbak Hot Slipper Men Slippers For Men Flip Flop Men Flipper Slipper Indoor Slippers House Slippers Home Slipper Beach Slippers Men Casual Slippers Massage Foam Flip Flops Non Slip Beach Sandals Water Shoes Lazada Singapore

Xbak Hot Slipper Men Slippers For Men Flip Flop Men Flipper Slipper Indoor Slippers House Slippers Home Slipper Beach Slippers Men Casual Slippers Massage Foam Flip Flops Non Slip Beach Sandals Water Shoes Lazada Singapore

Acoes Da Wiz Wizs3 E A Hora De Comprar Ou Vender

Acoes Da Wiz Wizs3 E A Hora De Comprar Ou Vender

Prova Ecossistema Aquatico Ecossistemas Aquaticos

Prova Ecossistema Aquatico Ecossistemas Aquaticos

Democratic Alliance On Twitter I Am A Proud Black South African I Am A Proud Sowetan I Am A Devout Christian And I Am The Proud Son Of Xhosa And Tswana Parents

Democratic Alliance On Twitter I Am A Proud Black South African I Am A Proud Sowetan I Am A Devout Christian And I Am The Proud Son Of Xhosa And Tswana Parents

2

2

Https Encrypted Tbn0 Gstatic Com Images Q Tbn And9gcqprx 15h8hw8emu4cxbwauesumq1enpxteuwrlxbtcr68qxcj3 Usqp Cau Ec 45775927

Https Encrypted Tbn0 Gstatic Com Images Q Tbn And9gcqprx 15h8hw8emu4cxbwauesumq1enpxteuwrlxbtcr68qxcj3 Usqp Cau Ec 45775927

39 Karate Para Iniciados

39 Karate Para Iniciados

Greek Art Research Papers Academia Edu

Greek Art Research Papers Academia Edu

Psicanalise Muita Conversa Fiada Nenhuma Ciencia Questao De Ciencia

Psicanalise Muita Conversa Fiada Nenhuma Ciencia Questao De Ciencia

Simone E Simaria Pintam O Cabelo Com Cor Ton Veja O Novo Visual Da Dupla Sertaneja

Simone E Simaria Pintam O Cabelo Com Cor Ton Veja O Novo Visual Da Dupla Sertaneja

Aplicacao De Auto Hemoterapia Atencao Hssuffer

Aplicacao De Auto Hemoterapia Atencao Hssuffer

O Livro Apenas Mariao Livro Apenas Maria Exercicios Gestao Da Qualidade

O Livro Apenas Mariao Livro Apenas Maria Exercicios Gestao Da Qualidade

Far Out Recordings Home Facebook

Far Out Recordings Home Facebook

Com Acordo De Us 40 5 Bi Israelense Teva Vira Novo Gigante Farmaceutico Wsj

Com Acordo De Us 40 5 Bi Israelense Teva Vira Novo Gigante Farmaceutico Wsj

Os Alunos De Uma Escola Utilizaram Cadeiras Iguais Segundo Dia Enem 2016 Gabarito Enem

Os Alunos De Uma Escola Utilizaram Cadeiras Iguais Segundo Dia Enem 2016 Gabarito Enem

Irmaos Combinam Tatuagens De Harry Potter Veja A Historia Deles

Irmaos Combinam Tatuagens De Harry Potter Veja A Historia Deles

Https Core Ac Uk Download Pdf 30615046 Pdf

Https Core Ac Uk Download Pdf 30615046 Pdf

Unhas Dos Homens Crescem Mais Rapido Que As Das Mulheres Entenda

Unhas Dos Homens Crescem Mais Rapido Que As Das Mulheres Entenda

Da Bee Dabi

Da Bee Dabi

A Partir Dessa Explicacao Conclua O Que Baleia Representava Para Fabiano E Sua Familia Portugues

A Partir Dessa Explicacao Conclua O Que Baleia Representava Para Fabiano E Sua Familia Portugues

Exame Na App Store

Exame Na App Store

Coronavirus Empresa Sao Jose Coloca Alcool Gel Dentro Dos Onibus De Franca Sp E Divulga Novos Horarios

Coronavirus Empresa Sao Jose Coloca Alcool Gel Dentro Dos Onibus De Franca Sp E Divulga Novos Horarios

Jomooqesywrhwm

Jomooqesywrhwm

Tipos De Cactos 25 Tipos E 73 Fotos Para Decoracao Da Casa

Tipos De Cactos 25 Tipos E 73 Fotos Para Decoracao Da Casa

Em Uma Eventual Falta De Agua O Reservatorio Cheio Sera Suficiente Para Abastecer O Condominio Por Gabarito Enem 2019 Descomplica

Em Uma Eventual Falta De Agua O Reservatorio Cheio Sera Suficiente Para Abastecer O Condominio Por Gabarito Enem 2019 Descomplica

10 Brincadeiras Divertidas Para O Dia Das Criancas Tempojunto Aproveitando Cada Minuto Com Seus Filhos

10 Brincadeiras Divertidas Para O Dia Das Criancas Tempojunto Aproveitando Cada Minuto Com Seus Filhos

Mohamed Djemai Professor Full Professor Ieee Senior Member Lamih Umr Cnrs 8201

Mohamed Djemai Professor Full Professor Ieee Senior Member Lamih Umr Cnrs 8201

Sorriso Falso

Sorriso Falso

Loterias Caixa

Loterias Caixa

Em 1961 Incendio Em Circo Causava Tragedia Em Niteroi

Em 1961 Incendio Em Circo Causava Tragedia Em Niteroi

Https Curia Europa Eu Jcms Jcms P1 1043189 Da

Https Curia Europa Eu Jcms Jcms P1 1043189 Da

My Absolute Boyfriend Episodes 29 30 Dramabeans Korean Drama Recaps

My Absolute Boyfriend Episodes 29 30 Dramabeans Korean Drama Recaps

7 Melhores Marcas De Fralda Para Comprar Em 2020 Promobit

7 Melhores Marcas De Fralda Para Comprar Em 2020 Promobit

Mafia Da Pizza Pizzaria Curitiba Avaliacoes De Restaurantes

Mafia Da Pizza Pizzaria Curitiba Avaliacoes De Restaurantes

As Da Concertina Rf Home Facebook

As Da Concertina Rf Home Facebook

The Best Pinto Memes Memedroid

The Best Pinto Memes Memedroid

1 Quem Viaja De Carro Ou De Onibus Pode Ver Ao Longo Das Estradas Torres De Transmissao De Brainly Com Br

1 Quem Viaja De Carro Ou De Onibus Pode Ver Ao Longo Das Estradas Torres De Transmissao De Brainly Com Br

Https Www Piquerobi Sp Gov Br Arquivos 61522 5 C2 B0 20ano 20ativ 20e 20gabarito 209 Pdf

Https Www Piquerobi Sp Gov Br Arquivos 61522 5 C2 B0 20ano 20ativ 20e 20gabarito 209 Pdf

Herpes Zoster Tratamento Sintomas E Transmissao

Herpes Zoster Tratamento Sintomas E Transmissao

L 2015029pt 01000301 Xml

L 2015029pt 01000301 Xml

Margaridas Amarelas Revista Natureza

Margaridas Amarelas Revista Natureza

Uma Lata De Tinta Com A Forma De Um Paralelepipedo Retangular Reto Tem As Dimensoes Segundo Dia Enem 2014 Gabarito Enem

Uma Lata De Tinta Com A Forma De Um Paralelepipedo Retangular Reto Tem As Dimensoes Segundo Dia Enem 2014 Gabarito Enem

How Kamala Harris Prosecuted Marijuana Cases In San Francisco

How Kamala Harris Prosecuted Marijuana Cases In San Francisco

Avenida Del Libertador High Res Stock Images Shutterstock

Avenida Del Libertador High Res Stock Images Shutterstock

Irmaos Combinam Tatuagens De Harry Potter Veja A Historia Deles

Irmaos Combinam Tatuagens De Harry Potter Veja A Historia Deles

Idade E Infertilidade

Idade E Infertilidade

Aula 1 Instalacoes Hidraulicas 2

Aula 1 Instalacoes Hidraulicas 2

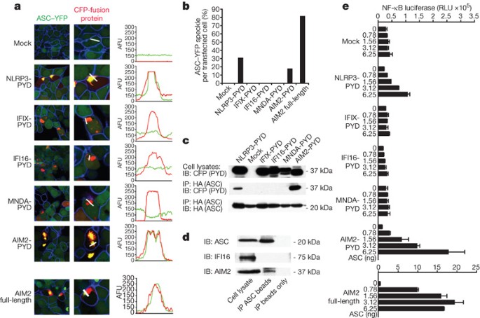
Aim2 Recognizes Cytosolic Dsdna And Forms A Caspase 1 Activating Inflammasome With Asc Nature

Aim2 Recognizes Cytosolic Dsdna And Forms A Caspase 1 Activating Inflammasome With Asc Nature

The Role Of Dopamine In Retinal Function By Elka Popova Webvision

The Role Of Dopamine In Retinal Function By Elka Popova Webvision

Rolling Stone Teoria Explica Por Que Hermione Granger E Rony Weasley Se Divorciaram

Rolling Stone Teoria Explica Por Que Hermione Granger E Rony Weasley Se Divorciaram

Em 1961 Incendio Em Circo Causava Tragedia Em Niteroi

Em 1961 Incendio Em Circo Causava Tragedia Em Niteroi

Street Corner Heritage Galleries Balestier

Street Corner Heritage Galleries Balestier

Resolua A O Colegfcc 003 2006 Regulamento Do Esta Gio Supervisionado

Resolua A O Colegfcc 003 2006 Regulamento Do Esta Gio Supervisionado

As Da Concertina Rf Home Facebook

As Da Concertina Rf Home Facebook

Remote Sensing Free Full Text Data Assimilation To Extract Soil Moisture Information From Smap Observations Html

Remote Sensing Free Full Text Data Assimilation To Extract Soil Moisture Information From Smap Observations Html

The Role Of Dopamine In Retinal Function By Elka Popova Webvision

The Role Of Dopamine In Retinal Function By Elka Popova Webvision

A Namorada E O Namorado De Libra Beijos Da Maria Talisma Amariatalisma Astroloucamente Signos Do Zodiaco Libra Signos Do Zodiaco Tudo Sobre Libra

A Namorada E O Namorado De Libra Beijos Da Maria Talisma Amariatalisma Astroloucamente Signos Do Zodiaco Libra Signos Do Zodiaco Tudo Sobre Libra

Artigo Definido E Indefinido Ppt Carregar

Artigo Definido E Indefinido Ppt Carregar

Dia Do Profissional De Ed Fisica Datas Comemorativas Smartkids

Dia Do Profissional De Ed Fisica Datas Comemorativas Smartkids

Http Www Comunica Ufu Br Sites Comunica Ufu Br Files Conteudo Noticia Anexo Protocolo De Biosseguranca Pdf

Http Www Comunica Ufu Br Sites Comunica Ufu Br Files Conteudo Noticia Anexo Protocolo De Biosseguranca Pdf

Desigualdade E Pobreza No Brasil Retrato De Uma Estabilidade Inaceitavel

Desigualdade E Pobreza No Brasil Retrato De Uma Estabilidade Inaceitavel

Leonardo News Cast Spoilers Poldark S Aidan Turner To Play Leonardo Da Vinci

Leonardo News Cast Spoilers Poldark S Aidan Turner To Play Leonardo Da Vinci

Banda Tv Anuncia 3ª Edicao Do Reality Show Luta Pela Fama Angorussia

Banda Tv Anuncia 3ª Edicao Do Reality Show Luta Pela Fama Angorussia

Http Www Comunica Ufu Br Sites Comunica Ufu Br Files Conteudo Noticia Anexo Protocolo De Biosseguranca Pdf

Http Www Comunica Ufu Br Sites Comunica Ufu Br Files Conteudo Noticia Anexo Protocolo De Biosseguranca Pdf

Portal Escola Dia Do Professor 15 Out 40 Atividades E Desenhos Colorir Pintar Imprimir

Portal Escola Dia Do Professor 15 Out 40 Atividades E Desenhos Colorir Pintar Imprimir

Poster Effective Hand Washing

Poster Effective Hand Washing

Nbr 8041 Tijolo Macico Ceramico Para Alvenaria Forma E Dimensoes Padronizacao Engenharia Civil

Nbr 8041 Tijolo Macico Ceramico Para Alvenaria Forma E Dimensoes Padronizacao Engenharia Civil

Veja Fotos De Otoscopia

Veja Fotos De Otoscopia

Cientistas Encontram 18 Exoplanetas Do Tamanho Da Terra Revista Galileu Espaco

Cientistas Encontram 18 Exoplanetas Do Tamanho Da Terra Revista Galileu Espaco

The Role Of Dopamine In Retinal Function By Elka Popova Webvision

The Role Of Dopamine In Retinal Function By Elka Popova Webvision

Descubra Quais As Mensalidades Cobradas Pela Fmu

Descubra Quais As Mensalidades Cobradas Pela Fmu

Aplicacao De Auto Hemoterapia Atencao Hssuffer

Aplicacao De Auto Hemoterapia Atencao Hssuffer

Vinamilk To Expand Milch Cow Farms Vnexplorer

Vinamilk To Expand Milch Cow Farms Vnexplorer

Maia Descarta Possibilidade De Abrir Impeachment Diz Lider Do Pt A Gazeta

Maia Descarta Possibilidade De Abrir Impeachment Diz Lider Do Pt A Gazeta

Http Www Comunica Ufu Br Sites Comunica Ufu Br Files Conteudo Noticia Anexo Protocolo De Biosseguranca Pdf

Http Www Comunica Ufu Br Sites Comunica Ufu Br Files Conteudo Noticia Anexo Protocolo De Biosseguranca Pdf

Instalacao A Partir Do Cd Rom Ou Dvd Canon Windows Driver Da Impressora Guia De Instalacao

Instalacao A Partir Do Cd Rom Ou Dvd Canon Windows Driver Da Impressora Guia De Instalacao

Maia Diz Que Pazuello Cometeu Crime Ao Defender Tratamento Precoce Politica Estado De Minas

Maia Diz Que Pazuello Cometeu Crime Ao Defender Tratamento Precoce Politica Estado De Minas

Lembrancinha Tire Estas Minhocas Da Cabeca

Lembrancinha Tire Estas Minhocas Da Cabeca

Https Uploads Ssl Webflow Com 598c5c4a153f3200019779e0 5f05c0cdd11edb2dcb779322 Medidas 20de 20regresso 20ao 20trabalho 20 20doc 20final Pdf

Https Uploads Ssl Webflow Com 598c5c4a153f3200019779e0 5f05c0cdd11edb2dcb779322 Medidas 20de 20regresso 20ao 20trabalho 20 20doc 20final Pdf

Source : pinterest.com